一、项目编号:分散(2022)0272
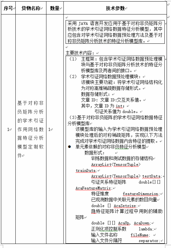
二、项目名称:基于对称非负矩阵分析的学术引证作用网络数据特征分析模型定制软件采购项目
三、中标(成交)信息
供应商名称:重庆守愚科技有限公司
供应商地址:重庆市高新区西永大道36号4号楼12层
中标(成交)金额:48135
四、主要标的信息



五、评审专家名单:李蔚凌,钟欲容,李梦露
六、公告期限
自本公告发布之日起1个工作日。
七、其他补充事宜
无
八、凡对本次公告内容提出询问,请按以下方式联系。
名 称: 钟老师
地 址: 韦德官方网站bevictor伟德官网8A401
联系方式: 13924351325